View Transition API 알아보기
앱처럼 자연스러운 전환을 이제 웹에서도
최근 Google IO 2024 세션중에 MPA에서 View Transition API가 동작하는 것에 대한 세션을 봤는데 뭔가 웹의 미래를 살짝 엿본 것 같아서 재미있게 봤다.
사실 View Transition API는 Google IO 2022에서도 한 번 소개가 된 적이 있었는데, 당시에는 많이 실험적인 기능이었기 때문에 (사용하려면 크롬에서 플래그를 켜줘야 동작했었다.) 일단 이런 API가 있구나 하고 넘어갔었는데 이번에 세션을 보고 크롬 111 이상에서는 바로 사용할 수 있다고 해서 직접 살펴보기로 했다.
소개
View Transition API는 DOM요소의 애니메이션을 발생시키는 새로운 API이다. 기존에 DOM요소에 애니메이션을 주기 위해서는 크게 세 가지 방법을 활용할 수 있었다.
- CSS의 animation
- CSS의 transition
- Element 인스턴스의 animate 메서드
3번의 경우 비교적 최근에 생긴 방식이라 모를 수도 있지만 앞의 두 가지 방식은 이미 익숙한 방법일 것이다. 다만 animation을 사용하면 미리 정적으로 정의된 애니메이션을 발생시키는 타이밍 정도만 결정할 수 있고, transition은 동일한 DOM요소의 상태의 변화가 있어야만 발생할 수 있다는 한계가 있었다.
그나마 animate 메서드를 활용하면 자바스크립트를 활용해서 동적인 값을 상황에 맞게 결정해서 선언적으로 애니메이션 효과를 줄 수 있어서 활용도가 훨씬 좋아졌지만 여전히 DOM요소가 완전히 바뀌었을 때 두 DOM요소 사이간의 보간(Interpolation)과 전환(Transition)을 선언적으로 같이 처리할 수 있는 방법은 제공되지 않았다. 이런 부족함을 View Transition API를 통해 해소할 수 있게 되었다.
용례
API를 사용하는 방법은 아주 간단하다. DOM을 변경하는 작업을 document.startViewTransition함수에 콜백으로 전달해주면 된다.
document.startViewTransition(() => {
// DOM요소에 변화를 주는 작업
});
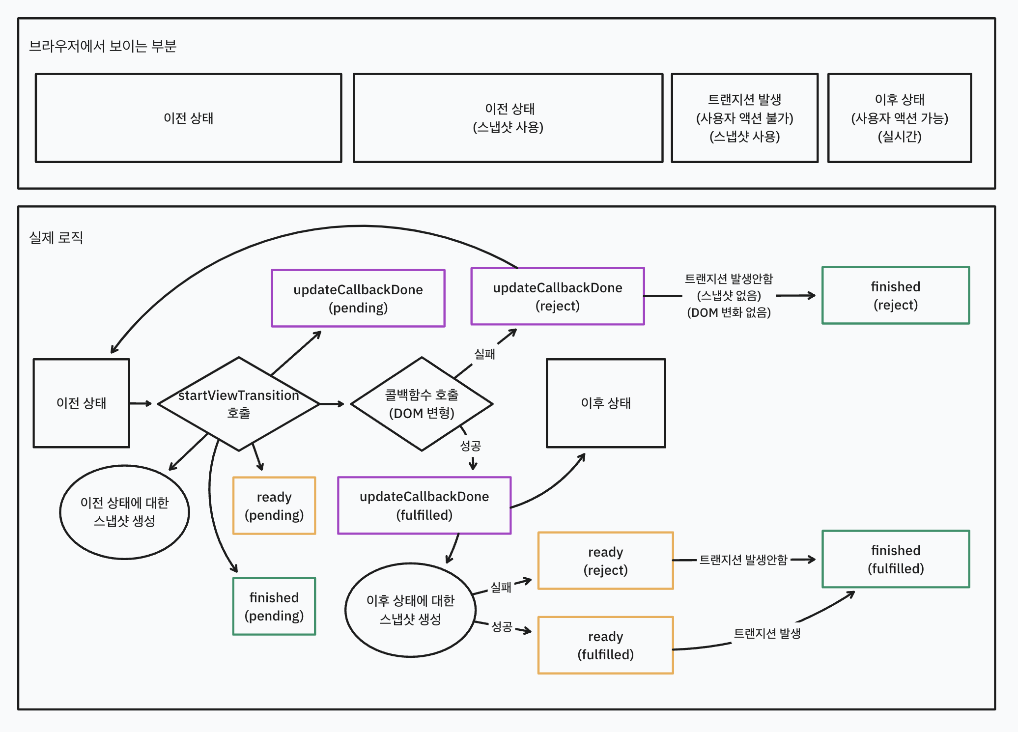
이렇게 사용하게 되면 View Transition API는 다음과 같은 작업을 진행한다.
브라우저에서 보이는 영역에서는 이전 상태에서 트랜지션이 일어나고 이후 상태로 넘어가는 것 뿐이지만 그 사이에 브라우저에서는 다양한 동작이 발생하고 프로미스를 통해 다양한 흐름 제어가 가능해진다. 바로 모든 것을 파악하지는 않아도 되고, 이중에서 중요한 포인트는 DOM의 변경이 일어나기 직전에 스냅샷을 저장하고, DOM의 변경이 일어난 직후에 스냅샷을 저장해서 두 스냅샷 사이에 보간을 처리해준다는 것이다. 이제부터는 실제로 만들어가면서 살펴보자.
리액트로 구현한 아래와 같은 이미지 갤러리 예시가 있다. 이 페이지에 View Transition API를 단계별로 적용해 보자
List와 Detail로 나눠진 페이지이고 Detail에서는 Back 버튼이 있는 NavigationBar가 노출된다. 간단하지만 View Transition API의 다양한 기능들을 확인해 볼 수 있다.
리액트에서는 컴포넌트의 상태가 바뀌면 fiber tree를 새롭게 만들고 재조정을 거친 뒤 커밋과정에서 DOM요소가 변경된다. 일단 아래와 같이 setState함수를 startViewTransition의 콜백으로 넘겨볼 수 있다. 그러면 Cross Fade되면서 화면 전환이 일어난다.
// ...
<div
className="list-item"
data-item-id={i.id}
onClick={(e) => {
document.startViewTransition(() => {
onClickItem(i);
});
}}
>
// ...
그런데 리액트에서 리렌더링은 비동기적으로 발생하는데 어떻게 정상적으로 트랜지션이 일어나는지 의문이 생길 수 있다. 일단은 계속 진행해보자.
이번에는 다음과 같이 List의 타이틀이 Detail의 타이틀로 트랜지션이 일어나도록 처리해보자.
View Transition API의 멋진 점은 위와 같은 식으로 이전 상태에서 이후 상태로 DOM이 변경될 때 이전 상태의 특정 요소가 이후 상태의 특정 요소로 위치와 크기를 추적하면서 트랜지션을 만들 수 있다는 것이다. 그러기 위해서는 이전 상태의 요소와 이후 상태의 요소를 렌더트리에서 유일한 트랜지션의 이름으로 연결해주면 된다. 그리고 그 유일한 이름은 CSS의 view-transition-name 속성을 통해 정해줄 수 있다. Detail화면의 title text 요소에 다음과 같이 지정해줄 수 있다.
.detail-title {
font-size: 24px;
font-weight: 800;
margin-bottom: 12px;
view-transition-name: title;
}
이렇게 하면 Detail 페이지에 있는 유일한 트랜지션의 이름으로 title을 설정해 줄 수 있다. 그런데 List 페이지에 있는 title은 어떻게 지정해 줄 수 있을까? 만약 css를 통해서 view-transition-name를 지정한다면 List에 있는 모든 아이템들에 동일한 트랜지션의 이름(title)이 적용되어 이전 상태(List)에서 유일하지 않게 된다. 이런 문제를 해결하기 위해서 자바스크립트를 활용해서 스냅샷을 생성하기 직전에 정의해주면 된다.
나는 다음과 같이 처리했다.
// ..
<div
className="list-item"
data-item-id={i.id}
onClick={(e) => {
const title =
e.currentTarget.querySelector<HTMLDivElement>(".list-title")!;
title.style.viewTransitionName = "title";
document.startViewTransition(() => {
onClickItem(i);
});
}}
>
// ..
이렇게 하면 클릭하는 순간에 .list-title을 클래스로 갖는 DOM요소에 직접 style을 적용해줄 수 있다. 그리고 그 이후에 startViewTransition메서드를 호출하면 그 시점 렌더트리에 view-transition-name이 지정된 요소들의 스냅샷(이전 상태)을 만든다. 그리고 updateCallbackDone의 상태가 fulfilled되면 변경된 렌더트리에서 마찬가지로 view-transition-name이 지정된 요소들의 스냅샷(이후 상태)을 만든다. 그렇게 하면 다음과 같은 의사요소 트리를 생성한다.
::view-transition
├─ ::view-transition-group(root)
│ └─ ::view-transition-image-pair(root)
│ ├─ ::view-transition-old(root)
│ └─ ::view-transition-new(root)
└─ ::view-transition-group(title)
└─ ::view-transition-image-pair(title)
├─ ::view-transition-old(title)
└─ ::view-transition-new(title)
::view-transition이라는 의사요소 아래에 같은 레벨의 두 개 트리가 존재한다. 하나는 root이고 하나는 우리가 지정한 title이다. root는 :root와 같이 최상위 범위이며 지정하지 않은 모든 요소의 단일 트랜지션을 담당한다고 생각하면 된다. 물론 우리가 지정한 title은 제외한다. 그리고 title은 별도로 트리를 생성하여 존재하게 된다. 각 트리에서 의사요소가 담당하는 것을 알아보자.
::view-transition-group
이전 상태와 이후 상태의 위치와 크기의 애니메이션을 담당하는 의사요소이다. 이전 상태의 스냅샷과 이후 상태의 스냅샷이 모두 존재해야만 동작하며 그 순간 기본적인 animation을 생성해준다. css의 animation 속성을 활용하기 때문에 duration이나 timing-function등을 수정해줄 수 있다.
::view-transition-image-pair
::view-transition-old와 ::view-transition-new의사요소를 포함하는 의사요소 기본적으로는 두 요소의 블렌딩 격리를 위해 사용되는데 아래에 다시 서술하겠지만 포함하고 있는 두 의사요소는 이전 스냅샷과 현재 실시간 상태의 cross fade를 담당한다. 기본적으로는 isolation: isolate; 속성이 적용되어 있으며 cross fade가 정상적으로 동작하기 위해서 하위요소에 각각의 쌓임 맥락을 만들어 블렌딩이 각각 적용되도록 하는 역할을 한다. 만약 두 의사요소의 전환에서 블렌딩이 필요 없다면 isolation: auto; 로 덮어씌워 불필요한 쌓임 맥락을 만들지 않도록 할 수 있다.
::view-transition-old
이전 스냅샷 상태를 담당하는 의사요소이다. 기본적으로 적용되는 cross fade를 위해서 이전 상태는 fade out, 현재 상태는 fade in 되어야 교차되는데 이 때 fade out되어야 하는 이전 상태의 스냅샷의 fade out 애니메이션을 갖고있다. 이 요소에 적용된 animation keyframe을 덮어씌워 이전 스냅샷이 사라지게 하는 방법을 완전히 재지정해줄 수도 있다.
::view-transition-new
현재 상태를 담당하는 의사요소이다. old와는 다르게 스냅샷을 사용하는 게 아니라 변경이 적용된 실시간 화면을 담당한다. ::view-transition-old와 반대로 현재 상태의 fade in 애니메이션을 갖고 있으며 마찬가지로 animation keyframe을 덮어씌워 줄 수도 있다.
위에서 설명한 의사요소들 각각의 애니메이션을 통해서 최종적으로 트랜지션으로 보여지게 되는 것이다.
다시 돌아와서 위에서 변경한 코드로 이동을 하게되면 기대와 달리 title의 트랜지션이 제대로 적용되지 않는다. 이유는 아까 위에서 언급했듯이 리액트에서 렌더링 과정이 비동기적으로 처리되기 때문이다. 때문에 startViewTransition에 전달할 콜백이 끝난 뒤에 DOM의 변경이 발생하게 되고 이후 상태에 대한 스냅샷이 제대로 생성되지 않는다.
그런데 처음에 cross fade는 정상적으로 되었던 이유는, ::view-transition-new의사요소가 fade in 시키는 화면은 스냅샷이 아니라 실시간 화면이기 때문이다. 비동기로 처리된다고 하더라도 변경된 화면이 즉각적으로 반영되기 때문에 문제가 없어 보였던 것이다. 그렇지만 요소의 위치와 크기의 트랜지션을 담당하는 ::view-transition-group의사요소는 이후 상태의 스냅샷을 통해서 만들어진다. 하지만 비동기적으로 DOM요소의 변경이 일어나게 되기 때문에 updateCallbackDone이 fulfilled되는 시점에 렌더트리가 변경되지 않은 상태가 되고, 이전 스냅샷과 이후 스냅샷이 동일하게 만들어지는 일이 발생한다.
해결 방법은 간단하다. 리액트에서 제공하는 flushSync함수의 콜백안에서 리렌더링을 유발하여 리렌더링이 동기적으로 발생하도록 하면 된다. 이렇게 렌더링을 유발하게 되면 리액트에서 자체적으로 한 렌더링 사이클에서 다수의 setState의 결과를 한 번에 처리하는 과정(Auto Batching)을 생략하게 되고 그 즉시 렌더링 작업을 동기적으로 처리하게 된다. 그렇게 되면 startViewTransition의 콜백 내에서 DOM요소의 변경까지 완전히 이루어지기 때문에 문제없이 반영되게 된다. 물론 이렇게 된다면 Fiber Architecture의 장점 중 하나의 Concurrency Rendering의 혜택을 받을 수는 없다는 점을 참고하자.
코드를 다음과 같이 수정하게 되면 예상한 대로 동작하게 된다.
// ..
<div
className="list-item"
data-item-id={i.id}
onClick={(e) => {
const title =
e.currentTarget.querySelector<HTMLDivElement>(".list-title")!;
title.style.viewTransitionName = "title";
document.startViewTransition(() => {
flushSync(() => onClickItem(i));
});
}}
>
// ..
동일한 방식으로 이미지영역도 처리해줄 수 있다.
Detail에서 보이는 Navigation Bar가 나타나고 사라질 때 트랜지션을 적용해 보자. 먼저 BACK버튼을 눌렀을 때도 transition이 적용되도록 변경한다.
// ..
<nav className="bar">
<button
onClick={() => {
let titleTarget: HTMLDivElement | null = null;
let imageTarget: HTMLImageElement | null = null;
document.startViewTransition(() => {
flushSync(() => onBack());
});
}}
>
< BACK
</button>
</nav>
// ..
그리고 CSS에서 다음과 같이 Navigation Bar에 view-transition-name속성을 지정해준다
.bar {
view-transition-name: bar;
display: sticky;
top: 0;
left: 0;
width: 100vw;
height: 50px;
background-color: orange;
& > button {
all: unset;
appearance: none;
padding: 8px;
border-radius: 8px;
color: white;
}
}
Navigation Bar 같은 경우에는 List에서 Detail로 이동할 때는 이전 스냅샷이 없는 상태가 되고 Detail에서 다시 List로 이동할 때는 이전 스냅샷만 있는 상태가 된다. 때문에 ::view-transition-old(bar)의사요소는 Bar가 어떻게 사라질지를 정의해주고 ::view-transition-new(bar)의상요소는 Bar가 어떻게 나타날지를 정의해주면 된다. 다음과 같이 CSS에서 의사요소를 덮어씌우면 된다.
@keyframes toDown {
from {
transform: translateY(-100%);
}
to {
transform: translateY(0);
}
}
@keyframes toUp {
from {
transform: translateY(0);
}
to {
transform: translateY(-100%);
}
}
::view-transition-old(bar) {
animation: toUp 500ms forwards;
}
::view-transition-new(bar) {
animation: toDown 500ms forwards;
}
이렇게 해주면 아래와 같이 Navigation Bar가 나타나고 사라진다.
마지막으로 BACK버튼을 통해 뒤로갔을 때 title과 image가 원래 위치로 돌아가도록 할 수도 있다. 그러기 위해서는 현재 돌아가야 하는 List Item을 특정할 수 있어야 한다. 예시에서는 List Item에 data-item-id어트리뷰트를 통해 특정할 수 있도록 구성했다. 그리고 아래와 같이 코드를 작성한다.
<nav className="bar">
<button
onClick={() => {
let titleTarget: HTMLDivElement | null = null;
let imageTarget: HTMLImageElement | null = null;
const transition = document.startViewTransition(() => {
flushSync(() => onBack());
titleTarget = document.querySelector(
`[data-item-id="${targetId}"] .list-title`,
);
imageTarget = document.querySelector(
`[data-item-id="${targetId}"] .list-image`,
);
titleTarget!.style.viewTransitionName = "title";
imageTarget!.style.viewTransitionName = "image";
});
transition.finished.finally(() => {
titleTarget!.style.viewTransitionName = "";
imageTarget!.style.viewTransitionName = "";
});
}}
>
< BACK
</button>
</nav>
먼저 List 화면으로 DOM을 갱신한 뒤 startViewTransition의 콜백이 끝나기 전에 view-transition-name속성을 정의해 준다. 그 다음 updateCallbackDone이 fulfilled되면 그 순간 스냅샷을 생성한다. 그리고 트랜지션이 완전히 종료된 다음에 view-transition-name속성을 초기화시켜야 한다. (이 때 ViewTransition 인스턴스의 finished 프로미스를 사용할 수 있다.) 그렇지 않으면 다른 Detail 화면으로 넘어갈 때 화면내에 view-transition-name이 유일하지 않기 때문에 정상적으로 동작하지 않게되기 때문이다.
이제 다음과 같이 List로 돌아갈 때도 트랜지션이 적용되는 것을 확인할 수 있다.
이런 식으로 View Transition API를 활용하게 되면 더 선언적으로 서로 다른 화면 구성요소의 트랜지션을 적용해줄 수 있게 해준다.
만약 위의 예시들을 직접 테스트해보고 싶다면 아래의 Code Sandbox 링크를 통해서 확인해볼 수 있다. (크롬 111버전 이상에서만 정상동작하니 참고)
활용
SPA Navigation
View Transition API를 사용해서 Navigating을 하게되면 자연스러운 페이지 이동이 가능해질 것이다. React Router에서는 지금 실험적으로
unstable_useViewTransitionState을 통해서 View Transition API를 지원해주고 있다. 또한 Next.js에서도 View Transition API 도입에 대한 활발한 논의가 이루어지고 있다.
MPA Navigation
이번 Google IO에서 발표된 내용으로는 MPA에서 페이지 전환시에도 View Transition API를 사용해서 트랜지션 효과를 줄 수 있다고 한다. 다만 아래의 조건이 충족 되어야 한다.
- Chrome 126이상
- 이전 페이지와 이후 페이지가 Same-Origin이어야 함
- 페이지와 페이지 사이의 전환에 4초 미만의 시간이 걸려야 함
- 이전 페이지와 이후 페이지 모두 아래의 CSS at-rule이 추가되어 있어야 함
@view-transition {
navigation: auto;
}
또한 페이지간의 View Transition API를 연동하기 위해서 pageswap, pagereveal이벤트가 추가된다. (Chrome 124 이상)
맺으며
이렇게 View Transition API에 대해서 간단하게(?) 살펴봤다. 아직까지도 View Transition API는 실험적이고 변화가 많은 상황이기 때문에 실제로 사용하기에는 무리가 있지만 웹의 미래의 한 모습을 먼저 체험해 보는 것 같아서 재미있었다. 나는 정말 기본적인 동작을 알아봤지만 아래의 링크를 통해서 좀 더 자세한 정보와 유즈케이스 그리고 예시들을 볼 수 있으니 관심이 더 생긴다면 참고해봐도 좋다.
또한 그렇게 깊게 알아보고 작성한 글이 아니다보니까 잘못된 정보나 부족한 부분들이 있을 수 있는데 댓글로 알려주면 감사히 반영하겠다. 물론 궁금한 점들도 아는 한에서 답변할 수 있도록 노력하겠다.






